Plate detector (radio)

In electronics, a plate detector (anode bend detector, grid bias detector) is a vacuum tube circuit in which an amplifying tube having a control grid is operated in a non-linear region of its grid voltage versus plate current transfer characteristic, usually near plate current cutoff, to demodulate amplitude modulated carrier signal.[1][2] This differs from the grid leak detector, which utilizes the non-linearity of the grid voltage versus grid current characteristic for demodulation. It also differs from the diode detector, which is a two-terminal device.
History
Plate detector circuits were most commonly used from the 1920s until the start of World War II. In 1927, the advent of screen grid tubes permitted much more radio frequency amplification before the detector stage than previously practically possible.[3][4] The previously used grid leak detector was less suited to the higher radio frequency signal level than the plate detector. Diode detectors also became popular during the later 1920s because, unlike plate detector circuits, they could also provide automatic gain control voltage (A.V.C.) for the radio frequency amplifier stages of the receiver. However, the dual-diode/triode and dual-diode/pentode tubes commonly used for detection/A.V.C. circuits had bulk wholesale costs that were as much as twice the cost of the tubes commonly used as plate detectors. This made plate detector circuits more practical for low-priced radios sold during the depths of the Great Depression.
Operation
Negative bias is applied to the grid to bring the plate current almost to cutoff.[5] The grid is connected directly to the secondary of a radio frequency or intermediate frequency transformer. An incoming signal will cause the plate current to increase much more during the positive 180 degrees of the carrier frequency cycle than it decreases during the negative 180 degrees. The plate current variation will include the original modulation frequencies. The plate current is passed through a plate load impedance chosen to produce the desired amplification in conjunction with the tube characteristics.[1] A capacitor of low impedance at the carrier frequency and high impedance at audio frequencies is provided between the tube plate and cathode, to minimize amplification of the carrier frequency and remove carrier frequency variations from the recovered modulation waveform.[6] The allowable peak 100% modulated input signal voltage is limited to the magnitude of the bias voltage, corresponding to an unmodulated carrier peak voltage of half the bias voltage magnitude.[1]
Either fixed bias or cathode bias may be used for the plate detector. When cathode bias is implemented, a capacitor of low impedance at the carrier frequency and high impedance at audio frequencies bypasses the cathode resistor.[1] Cathode bias reduces the amplification obtainable.[1]
Controlling volume level
Plate detector circuits usually do not produce A.V.C. voltage for the radio frequency (R.F.) stages of the receiver. In these receivers, volume control is often accomplished by providing variable cathode bias of one or more stages prior to the detector. A potentiometer is used to implement the variable cathode bias. The most common connection of the potentiometer (typically 4 kΩ to 15 kΩ linear taper) is as follows:
- One end of the potentiometer is connected to the antenna coupling component;
- The wiper is connected to ground (in A.C. receivers) or B minus (in A.C./D.C. receivers);
- The other end of the potentiometer is connected to the cathode of at least one R.F. amplifier (in T.R.F. receivers) or the cathode of the converter and/or the I.F. amplifier (in superheterodyne receivers).
To set a limit on the ability of the volume control to reduce the bias on the stages that it controls, the potentiometer is often equipped with a mechanical rotation limit facility that prevents the resistance from being reduced below a specific amount.
- Other volume control circuits in non-A.V.C. receivers include:
- A potentiometer (typically 500 kΩ audio taper) where the high end and center wiper are connected as above, but where the low end is connected to the control grid of audio output tube. (In this circuit, the potentiometer replaces the bias resistor for the output tube's control grid);
- A linear taper potentiometer that adjusts the screen grid voltages of the R.F. amplifiers (if they are tetrodes or pentodes);
- A linear taper potentiometer connected to the antenna (high end), ground (low end) and the antenna transformer primary or first tuned circuit (center wiper).
Because the volume control in non-A.V.C. receivers adjusts R.F. signal levels rather than A.F. signal levels, the volume control must be manipulated while tuning the radio in order to find weak signals.
Tubes commonly used as plate detectors
- '01A, 1H4G, 6C6, 6J7, 6SJ7, 12F5, 12J5, 12J7, 12SF5, 12SJ7, 24, 24A, 27, 30, 36, 37, 56, 57, 76, 77, 201A, 301A
Comparison with Alternative Envelope Detectors
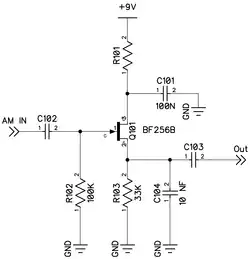
Infinite-Impedance Detector
.png)
In the Infinite-Impedance detector, the load resistance is placed in series with the cathode, rather than the plate, and the demodulated output is taken from the cathode.[7][8] The circuit is operated in the region where grid current does not occur during any portion of the carrier frequency cycle, thus the name "Infinite Impedance Detector". An example schematic diagram of an implementation using a field effect transistor is shown.
As with the standard plate detector, the device is biased almost completely off. The positive-going 180 degrees of the carrier input signal causes a substantial increase of cathode or source current above the amount set by the bias, and the negative-going 180 degrees of the carrier cycle causes a very little decrease of cathode current below the level set by the bias. C2 is charged to a dc voltage determined by the carrier amplitude. C2 can only be discharged via R1, and the circuit acts as a peak detector at the carrier frequency. The C2 R1 time constant is much shorter than the period of the highest modulating frequency, permitting the voltage across C2 to follow the modulation envelope. Negative feedback takes place at the recovered modulation frequencies, reducing distortion. The infinite impedance detector can demodulate higher modulation percentages with less distortion than the plate detector.[9]
R1 values of 50,000 to 150,000 ohms are typical for tubes.[10] The time constant of C2 with R1 is chosen to be several times the period of the lowest carrier frequency, with C2 values of 100 to 500 picofarads being typical. The low pass filter in the V+ power supply line, C4 and the RFC (RF Choke) shown in the diagram, minimizes unwanted RF coupling through the power supply to other circuitry and does not contribute to the function of the detector.
Summary of Differences
| Detector: | Plate detector | Infinite-impedance detector | Grid-leak detector | Diode detector | Precision Rectifier |
|---|---|---|---|---|---|
| Suitable for Directly-Heated tubes | Yes | No | Yes | Yes | Unlikely |
| Suitable for AGC production | No (offset voltage too high) |
No (positive-going) |
No (offset voltage too high) |
Yes | Yes |
| Typical Distortion | Low | Very low | Medium | Medium | Low |
| Loading of tuned circuit | Low | Low | Medium | High | Medium (Usually) |
| Quiescent current | Very low | Very low | High | Low or None (unless bias is applied to overcome Vf drop) |
High (depends on op-amp employed) |
| Voltage Gain | Medium | Unity | High | Low | Unity (usually) |
| Maximum usable frequency | High (Miller effect limitations) |
can be used at VHF | High | UHF and beyond (with appropriate diodes) |
Low (slew rate limited) |
| Circuit Complexity | Low | Low | Low | Lowest | Highest |
| Most commonly found in: | Old short-wave receivers | High fidelity AM tuners | Single-tube regenerative receivers | Most AM receivers (from crystal sets to mass-produced transistor radios) |
Test equipment |
References
- ^ a b c d e E.E. Zepler, The Technique of Radio Design, New York: John Wiley and Sons, 1943, p. 105
- ^ W. L. Everitt, Communication Engineering, 2nd ed. New York: McGraw-Hill, 1937, pp. 433-446
- ^ H. A. Robinson, "The Operating Characteristics of Vacuum Tube Detectors", Part 1. QST, vol. XIV, no. 8, p. 27, Aug. 1930
- ^ E. P. Wenaas, Radiola: the Golden Age of RCA, 1919 - 1929, Chandler, AZ: Sonoran Publishing LLC, 2007, p. 336
- ^ J. Scott-Taggart, The Manual of Modern Radio, London: The Amalgamated Press LTD., 1933, p. 115
- ^ W.L. Everitt, p. 434
- ^ W. N. Weeden, "New Detector Circuit", Wireless World, no. 905, vol. XL, no. 1, Jan. 1st 1937, p. 6
- ^ Cruft Electronics Staff, Electronic Circuits and Tubes, New York: McGraw-Hill, 1947, p. 710
- ^ B. Goodman, "The Infinite Impedance Detector", QST, vol. XXIII, p. 21, Oct. 1939
- ^ B. Goodman, 1939
External links
- Schematics of Packard Bell models 35A and 65. Two typical superheterodyne radios with a triode plate detector. Sold by Packard Bell in the early 1930s.
- Schematic of "Silvertone" models 6114 and 6115. A typical T.R.F. radio with a pentode plate detector. Sold by Sears Roebuck in 1939.
- JFET-based infinite impedance detector for AM-demodulation Circuit description of a typical JFET-based infinite impedance detector.