Mapam
Mapam מפ"ם | |
|---|---|
![]() | |
| Leader | Yitzhak Tabenkin Meir Ya'ari Ya'akov Hazan Meir Talmi Victor Shem-Tov Yair Tzaban Haim Oron |
| Founded | January 1948 |
| Dissolved | 1997 |
| Merger of | Hashomer Hatzair Workers Party Ahdut HaAvoda Poale Zion Movement |
| Merged into | Meretz |
| Newspaper | Al HaMishmar (Hebrew) Al-Mirsad (Arabic) Israel Shtime (Yiddish) |
| Ideology | Labor Zionism Marxism (Hatzair faction) Socialism Borochovism |
| Political position | Left-wing[1] to far-left[2] |
| Alliance | Alignment (1969–1984) Meretz (1992–1997) |
| Most MKs | 20 (1949–1951) |
| Fewest MKs | 3 (1988–1992) |
| Election symbol | |


| Part of a series on |
| Socialism in Israel |
|---|
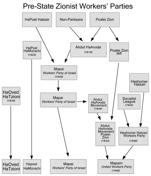
Mapam[a] was a left-wing political party in Israel. It is one of the antecedents of the Meretz party and its successor, The Democrats.
History

Mapam was formed by a January 1948 merger of the kibbutz-based Hashomer Hatzair Workers Party and the left-Labor Zionist Ahdut HaAvoda Poale Zion Movement. The party was originally Marxist-Zionist in its outlook, and represented the left-wing Kibbutz Artzi movement. It also took over the Hashomer Hatzair-affiliated newspaper Al HaMishmar (On the Lookout).
In the elections for the first Knesset, Mapam received 19 seats, making it the second-largest party after the mainstream Labor Zionist Mapai. The party did not allow non-Jews to be members at the time, but it also set up an Arab list, the Popular Arab Bloc, to contest the elections (a tactic also used by Mapai, with whom the Democratic List of Nazareth was affiliated). However, the Arab list failed to cross the 1% electoral threshold. After the elections, the party conducted extensive negotiations with Ben-Gurion for inclusion in the coalition government, but was eventually excluded.[3] During the session it gained one seat when Eliezer Preminger joined after leaving Maki and then setting up his own party, the Hebrew Communists.

In the 1951 elections the party dropped to 15 seats and again was not included in the coalition. But it did become the first Zionist party to have an Israeli Arab, Rostam Bastuni, representing it in the Knesset.
From Mapam's point of view, the most important event of the second Knesset was the 1953 Prague Trials, which severely shook the party's faith in the Soviet Union. The show trials, in which mostly Jewish leaders of the Communist Party of Czechoslovakia were purged, falsely implicated Mapam's envoy in Prague, Mordechai Oren, as part of a Zionist conspiracy. After the Prague Trials and later, Nikita Khrushchev's Secret Speech at the 20th Party Congress in the Soviet Union, Mapam moved away from some of its more radical left-wing positions and toward social democracy.
This created a split in the party. Avraham Berman, Rostam Bastuni and Moshe Sneh left the party and set up the Left Faction, while Hannah Lamdan and David Livschitz created their own party, the Faction independent of Ahdut HaAvoda. Bastuni later returned to Mapam, but Berman and Sneh eventually joined Maki and Lamdan and Livschitz joined Mapai. Four other party members left to recreate Ahdut HaAvoda, though the Knesset speaker did not recognize the group as an independent party during the Knesset session. It also displeased the USSR.
Although it had been reduced to seven seats by the end of the second Knesset, the party picked up nine seats in the 1955 elections. Having effectively renounced the Soviet Union, Mapam was now included in Ben-Gurion's coalitions for both the seventh and eighth governments. But it was to blame for Ben-Gurion's resignation and the collapse of the government on 5 July 1959 when it and Ahdut HaAvoda voted against the government on the issue of selling arms to West Germany but refused to leave the coalition.
In the 1959 elections the party retained its nine seats, and despite their previous differences, were included in Ben-Gurion's coalition.
In the 1961 elections it again won nine seats, but this time was not part of the governing coalition.
The 1965 elections saw Mapam lose a seat, dropping to eight mandates, but enter the coalition government. In January 1969 the party formed an alliance with the Israeli Labor Party, which was named the Alignment. The Alignment went on to win the highest-ever number of seats in the 1969 elections (56 out of 120). At the time, Soviet commentators called Mapam "one of the most reactionary ones among the left-socialist parties".[4]
Mapam briefly broke away from the Alignment during the eighth Knesset (following the 1973 Israeli legislative election, but returned shortly afterward. The party then remained part of the Alignment until after the 1984 elections, when it broke away due to anger over Shimon Peres's decision to form a national unity government with Likud, taking six seats with it (later reduced to five when Muhammed Wattad defected to Hadash). But in the 1988 elections the party won only three seats.
As a result of its declining support, Mapam joined with Ratz and Shinui to form Meretz, a new left-wing, social-democratic and pro-peace alliance, which became the third-largest party in the Knesset in the 1992 elections.
In 1995 the party's newspaper Al HaMishmar ceased publication.
In 1997 the merger into Meretz with Ratz and part of Shinui (much if not most of Shinui's membership did not agree with the merger, and reformed as an independent party headed by Avraham Poraz) was formalized, and Mapam (and Ratz) ceased to exist.
From 1951 to 1979, Mapam also published an Arabic newspaper, Al-Mirsad (Observation Post, a similar name to the Hebrew newspaper Al HaMishmar, which means "on the lookout"). It appeared weekly, except for a short period as a daily.[5]
1948 policy towards Arabs
.jpg)

Mapam entered the 1948 coalition government with a radically different policy towards Arab civilians from that pursued by David Ben-Gurion. Mapam's executive committee advocated Jewish–Arab coexistence, opposed the expulsion of civilians and was in favor of the right of refugees to return to their homes after the war.[6] In June 1948 all cadres were issued with a policy statement, "Our policy towards Arabs during the war", written by Aharon Cohen, the Head of Mapam's Arab Affairs Department.[7] Mapam particularly opposed the destruction of Arab houses. Aharon Zisling, one of two Mapam members of the cabinet, raised the issue repeatedly toward the end of June.[8] At a Mapai Centre meeting, 24 July 1948, Ben-Gurion accused Mapam of hypocrisy; citing events at Mishmar HaEmek, he said: "They faced a cruel reality ... [and] saw that there was [only] one way and that was to expel the Arab villagers and burn the villages. And they did this, and they were the first to do this."[9]
Mapam also opposed the establishment of settlements on Arab land. But this created a dilemma as the kibbutz movement ideologically closest to Mapam, Kibbutz Artzi, was in the vanguard of the settlement movement. Of 12 new settlements created during May and June 1948, six were Mapam-related groups.[10] In August 1948, proposals were put forward for the creation of 32 new settlements, all but five of which were beyond the proposed UN partition frontier. As a compromise Mapam agreed on condition that there was sufficient "surplus land" at each location to allow for the original inhabitants' return.[11] In the following months Mapam further diluted its position on the right of refugees to return by adding that there should be no return while a state of war existed and then it should only apply to the "peace-minded".[12] With the explosion of opposition to the Government's proposal to the UN, 28 July 1949, that 100,000 might be allowed to return, the issue of return quietly dropped off the agenda.[13]
The gulf between policy makers in the executive and Mapam members who dominated the leadership of the armed forces was again revealed following the military operations in the autumn of 1948. In early November the editor of the Mapam newspaper, Eliezer Pra'i, received a letter describing events at al-Dawayima. There followed a meeting of the Political Committee, 11 November 1948, which was briefed by recently ousted Chief of Staff of the Haganah, Yisrael Galili, about the killing of civilians during Operations Yoav and Hiram. Cohen led a call for an independent inquiry.[14] The problem for Mapam was that the commanders of these operations were senior Mapam members Yitzhak Sadeh and Moshe Carmel. It was agreed to accept Ben-Gurion's internal inquiry.
In December, party co-leader Meir Ya'ari publicly criticised the IDF for using the expulsion of civilians as an "imperative of strategy". This was probably directed at Mapam member Yigal Allon, who had been chief of operations during Operation Danny.[15]
Leaders
| Leader | Took office | Left office | ||
|---|---|---|---|---|
|
Yitzhak Tabenkin | 1949 | 1951 | |
|
Meir Ya'ari | 1951 | 1974 | |
|
Meir Talmi | 1974 | 1981 | |
|
Victor Shem-Tov | 1981 | 1988 | |
|
Yair Tzaban | 1988 | 1996 | |
|
Haim Oron | 1996 | 1997 | |
Election results
| Election | Leader | Votes | % | Seats | +/– | Status |
|---|---|---|---|---|---|---|
| 1949 | Yitzhak Tabenkin | 64,018 | 14.7 (#2) | 19 / 120
|
New | Opposition |
| 1951 | Meir Ya'ari | 86,095 | 12.5 (#3) | 15 / 120
|
Opposition | |
| 1955 | 62,401 | 7.3 (#6) | 9 / 120
|
Government | ||
| 1959 | 69,468 | 7.2 (#4) | 9 / 120
|
Government | ||
| 1961 | 75,654 | 7.5 (#5) | 9 / 120
|
Opposition | ||
| 1965 | 79,985 | 6.6 (#5) | 8 / 120
|
Government | ||
| 1969 | Part of Alignment | 7 / 120
|
Government | |||
| 1973 | Meir Talmi | 7 / 120
|
Government | |||
| 1977 | 4 / 120
|
Opposition | ||||
| 1981 | Victor Shem-Tov | 7 / 120
|
Opposition | |||
| 1984 | 6 / 120
|
Opposition | ||||
| 1988 | Yair Tzaban | 56,345 | 2.5 (#9) | 3 / 120
|
Opposition | |
| 1992 | Part of Meretz | 4 / 120
|
Government | |||
| 1996 | Haim Oron | 3 / 120
|
Opposition | |||
Knesset members
| Knesset (MKs out of 120) (popular vote) |
Knesset Members |
|---|---|
| 1 (1949–1951) (19) (14.7%) |
Moshe Aram, Menachem Bader, Dov Bar-Nir (replaced by Menachem Ratzon on 10 April 1951), Yisrael Bar-Yehuda, Yitzhak Ben-Aharon, Mordechai Bentov, Yisrael Galili, Ya'akov Hazan, Fayge Ilanit, Hannah Lamdan, Nahum Nir, Eliezer Peri, Berl Repetur, Ya'akov Riftin, Hanan Rubin, Moshe Sneh, Yitzhak Tabankin (replaced by David Livschitz on 12 April 1951), Meir Ya'ari, Aharon Zisling, Eliezer Preminger (joined from the Hebrew Communists on 15 August 1949) |
| 2 (1951–1955) (15) (12.5%) |
Rostam Bastuni, Mordechai Bentov, Ya'akov Hazan, Eliezer Peri, Ya'akov Riftin, Hanan Rubin, Meir Ya'ari, Moshe Aram, Yisrael Bar-Yehuda, Yitzhak Ben-Aharon, Aharon Zisling, Avraham Berman, Moshe Sneh, Hannah Lamdan,David Livschitz Left party to establish Ahdut HaAvoda on 23 October 1954 Left party to establish the Left Faction on 20 February 1952 Left party to establish the Faction independent of Ahdut HaAvoda on 20 January 1953 |
| 3 (1955–1959) (9) (7.3%) |
Yisrael Barzilai, Mordechai Bentov, Ya'akov Hazan, Ya'akov Riftin, Hanan Rubin, Emma Talmi, Meir Ya'ari, Haim Yehuda, Yitzhak Yitzhaky (replaced by Yussuf Hamis on 21 September 1955) |
| 4 (1959–1961) (9) (7.2%) |
Yisrael Barzilai, Mordechai Bentov, Yussuf Hamis, Ya'akov Hazan, Ya'akov Riftin, Hanan Rubin, Emma Talmi, Meir Ya'ari, Haim Yehuda (replaced by Yosef Kushnir on 10 July 1960) |
| 5 (1961–1965) (9) (7.5%) |
Yisrael Barzilai, Mordechai Bentov, Yussuf Hamis, Ya'akov Hazan, Ya'akov Riftin, Hanan Rubin (replaced by Yosef Kushnir), Victor Shem-Tov, Emma Talmi, Meir Ya'ari |
| 6 (1965–1969) (8) (6.6%) |
Reuven Arazi, Ya'akov Hazan, Natan Peled, Shlomo Rosen, Victor Shem-Tov, Emma Talmi, Meir Yaari, Abd el-Aziz el-Zoubi (all merged into the Alignment) |
| 7 (1969–1974) (6) (part of Alignment) |
Reuven Arazi, Haika Grossman, Abd el-Aziz el-Zoubi, Dov Zakin, Ya'akov Hazan, Meir Ya'ari, Shlomo Rosen |
| 8 (1973–1977) (6) (part of Alignment) |
Yehuda Dranitzki, Aharon Efrat, Haika Grossman, Eliezer Ronen, Meir Talmi, Dov Zakin, Abd el-Aziz el-Zoubi (replaced by Haviv Shimoni of the Labor Party on 14 February 1974) |
| 9 (1977–1981) (4) (part of Alignment) |
Haika Grossman, Moshe Amar, Naftali Feder, Meir Talmi, Emri Ron (replaced Haim Yosef Zadok of the Labor Party on 2 January 1978) |
| 10 (1981–1984) (7) (part of Alignment) |
Elazar Granot, Muhammed Wattad, Dov Zakin, Naftali Feder, Yair Tzaban, Emri Ron, Victor Shem-Tov |
| 11 (1984–1988) (6) (part of Alignment) |
Elazar Granot, Haika Grossman, Amira Sartani, Victor Shem-Tov (replaced by Gadi Yatziv on 15 March 1988), Yair Tzaban, Muhammed Wattad (left to join Hadash on 12 July 1988) |
| 12 (1988–1992) (3) (2.5%) |
Hussein Faris, Haim Oron, Yair Tzaban |
| 13 (1992–1996) (4) (part of Meretz) |
Haim Oron, Walid Haj Yahia, Yair Tzaban, Anat Maor |
| 14 (1996–1997) (3) (part of Meretz) |
Haim Oron, Walid Haj Yahia, Anat Maor |
See also
Notes
- ^ The party's name (Hebrew: מַפָּ״ם) is a Hebrew abbreviation for Mifleget HaPoalim HaMeuhedet (מִפְלֶגֶת הַפּוֹעֲלִים הַמְּאוּחֶדֶת) lit. 'United Workers Party'
References
- ^ Krakau, Constanze (2005). Die Rolle der palästinensischen Minderheit im politischen Leben Israels 1976–1996. LIT Verlag Münster. p. 64. ISBN 9783825891404.
- ^ Weinblum, Sharon (2015). Security and Defensive Democracy in Israel: A Critical Approach to Political Discourse. Routledge. p. 10. ISBN 978-1-317-58450-6.
- ^ Tzahor, Zeev (1994). "Mapai, Mapam and the Establishment of the First Israeli Government, 1949" (PDF). Iyunim Bitkumat Israel (in Hebrew). 4: 378–399. Retrieved 5 August 2021.
- ^ Mezhdunarodnaya Zizhn—cited in edition Välispanoraam 1972, Tallinn, 1973, lk 147 (Foreign Panorama 1972)
- ^ Magal, Aryeh (2010). "Al-Mirsad Mapam's voice in Arabic, Arab voice in Mapam". Israel Studies. 15: 115–146. doi:10.2979/isr.2010.15.1.115. S2CID 144830710.
- ^ Morris, Benny (1988). The birth of the Palestinian refugee problem, 1947–1949. Cambridge University Press. p. 184. ISBN 0-521-33028-9.
- ^ Morris, pages 142, 159.
- ^ Morris, page 162. "destruction of Arab villages" appears on agenda five times from 16 to 30 June.
- ^ Morris, p. 116. Though the Haganah had destroyed a large number of houses in Caesarea 5 February 1948. p. 54.
- ^ Morris, p. 183.
- ^ Morris, page 185.
- ^ Morris, p. 291.
- ^ Morris, p. 280.
- ^ Morris, page 232. Cohen's notes from this meeting and the letter sent to Pra'i are practically the only contemporary Israeli records of these events in the public domain.
- ^ Morris, page 211. 12 December 1948 at Kibbutz Artzi Council. "I am appalled." A memo, probably written by Allon, had argued that the refugees clogged roads, caused economic problems, damaged moral and would lead to anti-government demonstrations.
External links
- Party history Knesset website
- Hashomer Hatzair/Mapam Archive at marxists.org
- MAPAM A brief introduction to MAPAM's views on the Middle East and international issues. Tel Aviv, International Department of MAPAM, June 1985
- MAPAM by Susan Hattis Rolef. Encyclopaedia Judaica article at encyclopedia.com






