Eggerthellaceae
| Eggerthellaceae | |
|---|---|
| Scientific classification | |
| Domain: | Bacteria |
| Kingdom: | Bacillati |
| Phylum: | Actinomycetota |
| Class: | Coriobacteriia |
| Order: | Eggerthellales |
| Family: | Gupta et al. 2013[1][2] |
| Genera[3] | |
The Eggerthellaceae are a family of Gram-positive, rod- or coccus-shaped Actinomycetota.[1] It is the sole family within the order Eggerthellales.[2]
The name Eggerthellaceae is derived from the Latin term Eggerthella, referring to the type genus of the family and the suffix "-ceae," an ending used to denote a family. Together, Eggerthellaceae refers to a family whose nomenclatural type is the genus Eggerthella.[4]
Biochemical characteristics and molecular signatures
Members of this family are mostly anaerobic, non-motile (with the exception of some Gordonibacter and Senegalimassilia species that exhibit motility), asaccharolytic and do not form spores.[4] Eggerthellaceae species are commonly isolated from human and animal faeces and other human sources such as the colon, vagina, oral cavity and blood.[4] Some species have also been isolated from human samples of periodontal or endodontic infections, Crohn's disease and severe blood bacteremia.[4] The G+C content for Eggerthellaceae species is between 43.4 and 66.3 mol%.[4]
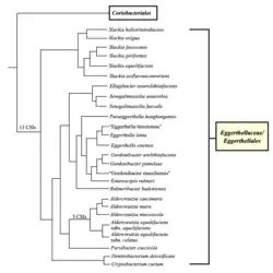
Analysis of genome sequences identified 13 conserved signature indels (CSIs) in diverse proteins that are exclusively present in different Eggerthellaceae species. The proteins containing these CSIs are: contaexcinuclease ABC subunit UvrC, DNA polymerase III subunit alpha, ribonuclease III, tRNA (N6-isopentenyl adenosine(37)-C2)-methylthiotransferase (MiaB), peptide chain release factor 2, 16S rRNA (cytosine(1402)-N(4))-methyltransferase, elongation factor Tu, UDP-N-acetylglucosamine 1-carboxyvinyltransferase DNA polymerase III subunit epsilon, UDP-glucose 4-epimerase and DNA-directed RNA polymerase subunit alpha.[1][4] The identified CSIs provide reliable and important means to distinguish members of Eggerthellaceae from all other Coriobacteriia as well as other bacteria.
Phylogeny
The currently accepted taxonomy is based on the List of Prokaryotic names with Standing in Nomenclature (LPSN)[2] and National Center for Biotechnology Information (NCBI).[3]
| Nouioui et al. 2018[5][a] | conserved signature indels by Gupta & Carro 2021[4] | |||||||||||||||||||||||||||||||||||||||||||
|---|---|---|---|---|---|---|---|---|---|---|---|---|---|---|---|---|---|---|---|---|---|---|---|---|---|---|---|---|---|---|---|---|---|---|---|---|---|---|---|---|---|---|---|---|
|
![]() |
| 16S rRNA based LTP_10_2024[6][7][8] | 120 marker proteins based GTDB 09-RS220[9][10][11] | ||||||||||||||||||||||||||||||||||||||||||||||||||||||||||||||||||||||||||||||||||||||||||||||||||||||||||||||||||||||||||||||||||||||||||||||||||||||||||||||||||||||||||||||||||||||||||||||||||||||||||||||||||||||||||||||||||||||||||||||||||||||||||||||||||||||||
|---|---|---|---|---|---|---|---|---|---|---|---|---|---|---|---|---|---|---|---|---|---|---|---|---|---|---|---|---|---|---|---|---|---|---|---|---|---|---|---|---|---|---|---|---|---|---|---|---|---|---|---|---|---|---|---|---|---|---|---|---|---|---|---|---|---|---|---|---|---|---|---|---|---|---|---|---|---|---|---|---|---|---|---|---|---|---|---|---|---|---|---|---|---|---|---|---|---|---|---|---|---|---|---|---|---|---|---|---|---|---|---|---|---|---|---|---|---|---|---|---|---|---|---|---|---|---|---|---|---|---|---|---|---|---|---|---|---|---|---|---|---|---|---|---|---|---|---|---|---|---|---|---|---|---|---|---|---|---|---|---|---|---|---|---|---|---|---|---|---|---|---|---|---|---|---|---|---|---|---|---|---|---|---|---|---|---|---|---|---|---|---|---|---|---|---|---|---|---|---|---|---|---|---|---|---|---|---|---|---|---|---|---|---|---|---|---|---|---|---|---|---|---|---|---|---|---|---|---|---|---|---|---|---|---|---|---|---|---|---|---|---|---|---|---|---|---|---|---|---|---|---|---|---|---|---|---|---|---|---|---|---|---|---|---|---|
|
|
Notes
- ^ Asaccharobacter, Ellagibacter, Enteroscipio, Paraeggerthella, and Rubneribacter are not included in this phylogenetic tree.
See also
References
- ^ a b c Gupta RS, Chen WJ, Adeolu M, Chai Y (2013). "Molecular signatures for the class Coriobacteriia and its different clades; Proposal for division of the class Coriobacteriia into the emended order Coriobacteriales, containing the emended family Coriobacteriaceae and Atopobiaceae fam. nov., and Eggerthellales ord. nov., containing the family Eggerthellaceae fam. nov". Int J Syst Evol Microbiol. 63 (Pt 9): 3379–3397. doi:10.1099/ijs.0.048371-0. PMID 23524353.
- ^ a b c A.C. Parte; et al. "Eggerthellaceae". List of Prokaryotic names with Standing in Nomenclature (LPSN). Retrieved 2025-02-28.
- ^ a b C.L. Schoch; et al. "Eggerthellaceae". National Center for Biotechnology Information (NCBI) taxonomy database. Retrieved 2025-02-28.
- ^ a b c d e f g Gupta, Radhey S. (2021), Carro, Lorena (ed.), "Eggerthellaceae", Bergey's Manual of Systematics of Archaea and Bacteria, American Cancer Society, pp. 1–11, doi:10.1002/9781118960608.fbm00384, ISBN 978-1-118-96060-8, S2CID 243126790, retrieved 2021-07-05
- ^ Nouioui I, Carro L, García-López M, Meier-Kolthoff JP, Woyke T, Kyrpides NC, Pukall R, Klenk HP, Goodfellow M, Markus Göker M (2018). "Genome-Based Taxonomic Classification of the Phylum Actinobacteria". Front. Microbiol. 9: 2007. doi:10.3389/fmicb.2018.02007. PMC 6113628. PMID 30186281.
- ^ "The LTP". Retrieved 10 December 2024.
- ^ "LTP_all tree in newick format". Retrieved 10 December 2024.
- ^ "LTP_10_2024 Release Notes" (PDF). Retrieved 10 December 2024.
- ^ "GTDB release 09-RS220". Genome Taxonomy Database. Retrieved 10 May 2024.
- ^ "bac120_r220.sp_labels". Genome Taxonomy Database. Retrieved 10 May 2024.
- ^ "Taxon History". Genome Taxonomy Database. Retrieved 10 May 2024.
