Domestication


Domestication is a multi-generational mutualistic relationship in which an animal species, such as humans or leafcutter ants, takes over control and care of another species, such as sheep or fungi, to obtain from them a steady supply of resources, such as meat, milk, or labor. The process is gradual and geographically diffuse, based on trial and error. Domestication affected genes for behavior in animals, making them less aggressive. In plants, domestication affected genes for morphology, such as increasing seed size and stopping the shattering of cereal seedheads. Such changes both make domesticated organisms easier to handle and reduce their ability to survive in the wild.
The first animal to be domesticated by humans was the dog, as a commensal, at least 15,000 years ago. Other animals, including goats, sheep, and cows, were domesticated around 11,000 years ago. Among birds, the chicken was first domesticated in East Asia, seemingly for cockfighting, some 7,000 years ago. The horse came under domestication around 5,500 years ago in central Asia as a working animal. Among invertebrates, the silkworm and the western honey bee were domesticated over 5,000 years ago for silk and honey, respectively.
The domestication of plants began around 13,000–11,000 years ago with cereals such as wheat and barley in the Middle East, alongside crops such as lentil, pea, chickpea, and flax. Beginning around 10,000 years ago, Indigenous peoples in the Americas began to cultivate peanuts, squash, maize, potatoes, cotton, and cassava. Rice was first domesticated in China some 9,000 years ago. In Africa, crops such as sorghum were domesticated. Agriculture developed in some 13 centres around the world, domesticating different crops and animals.
Three groups of insects, namely ambrosia beetles, leafcutter ants, and fungus-growing termites have independently domesticated species of fungi, on which they feed. In the case of the termites, the relationship is a fully obligate symbiosis on both sides.
Definitions
Domestication (not to be confused with the taming of an individual animal[3][4][5]), is from the Latin domesticus, 'belonging to the house'.[6] The term remained loosely defined until the 21st century, when the American archaeologist Melinda A. Zeder defined it as a long-term relationship in which humans take over control and care of another organism to gain a predictable supply of a resource, resulting in mutual benefits. She noted further that it is not synonymous with agriculture since agriculture depends on domesticated organisms but does not automatically result from domestication.[7]

Michael D. Purugganan notes that domestication has been hard to define, despite the "instinctual consensus" that it means "the plants and animals found under the care of humans that provide us with benefits and which have evolved under our control."[8] He comments that insects such as termites, ambrosia beetles, and leafcutter ants have domesticated some species of fungi, and notes further that other groups such as weeds and commensals have wrongly been called domesticated.[8] Starting from Zeder's definition, Purugganan proposes a "broad" definition: "a coevolutionary process that arises from a mutualism, in which one species (the domesticator) constructs an environment where it actively manages both the survival and reproduction of another species (the domesticate) in order to provide the former with resources and/or services."[8] He comments that this adds niche construction to the activities of the domesticator.[8]
Domestication syndrome is the suite of phenotypic traits that arose during the initial domestication process and which distinguish crops from their wild ancestors.[9][10] It can also mean a set of differences now observed in domesticated mammals, not necessarily reflecting the initial domestication process. The changes include increased docility and tameness, coat coloration, reductions in tooth size, craniofacial morphology, ear and tail form (e.g., floppy ears), estrus cycles, levels of adrenocorticotropic hormone and neurotransmitters, prolongations in juvenile behavior, and reductions in brain size and of particular brain regions.[11]
Cause and timing
The domestication of animals and plants was triggered by the climatic and environmental changes that occurred after the peak of the Last Glacial Maximum and which continue to this present day. These changes made obtaining food by hunting and gathering difficult.[12] The first animal to be domesticated was the dog at least 15,000 years ago.[1] The Younger Dryas 12,900 years ago was a period of intense cold and aridity that put pressure on humans to intensify their foraging strategies but did not favour agriculture. By the beginning of the Holocene 11,700 years ago, a warmer climate and increasing human populations led to small-scale animal and plant domestication and an increased supply of food.[13]
| Event | Centre of origin | Purpose | Date/years ago |
|---|---|---|---|
| Foraging for wild grains | Asia | Food | > 23,000[14] |
| Dog | Eurasia | Commensal | > 15,000[1] |
| Wheat, Barley | Near East | Food | 13,000–11,000[14] |
| Flax | Near East | Textiles | 13,000–11,000[15] |
| Goat, Sheep, Pig, Cow | Near East, South Asia | Food | 11,000–10,000[1] |
| Rice | China | Food | 9,000[2] |
| Chicken | East Asia | Cockfighting | 7,000[16] |
| Horse | Central Asia | Draft, riding | 5,500[1] |
| Honey bee | Ancient Egypt | Honey | > 5,000[17] |
The appearance of the domestic dog in the archaeological record, at least 15,000 years ago, was followed by domestication of livestock and of crops such as wheat and barley, the invention of agriculture, and the transition of humans from foraging to farming in different places and times across the planet.[1][18][19][20] For instance, small-scale trial cultivation of cereals began some 28,000 years ago at the Ohalo II site in Israel.[21]
In the Fertile Crescent 11,000–10,000 years ago, zooarchaeology indicates that goats, pigs, sheep, and taurine cattle were the first livestock to be domesticated. Two thousand years later, humped zebu cattle were domesticated in what is today Baluchistan in Pakistan. In East Asia 8,000 years ago, pigs were domesticated from wild boar genetically different from those found in the Fertile Crescent.[1] The cat was domesticated in the Fertile Crescent, perhaps 10,000 years ago,[22] from African wildcats, possibly to control rodents that were damaging stored food.[23]
Animals
Desirable traits

The domestication of vertebrate animals is the relationship between non-human vertebrates and humans who have an influence on their care and reproduction.[7] In his 1868 book The Variation of Animals and Plants Under Domestication, Charles Darwin recognized the small number of traits that made domestic species different from their wild ancestors. He was also the first to recognize the difference between conscious selective breeding in which humans directly select for desirable traits and unconscious selection, in which traits evolve as a by-product of natural selection or from selection on other traits.[27][28][29]
There is a difference between domestic and wild populations; some of these differences constitute the domestication syndrome, traits presumed essential in the early stages of domestication, while others represent later improvement traits.[9][30][31] Domesticated mammals in particular tend to be smaller and less aggressive than their wild counterparts; other common traits are floppy ears, a smaller brain, and a shorter muzzle.[26] Domestication traits are generally fixed within all domesticates, and were selected during the initial episode of domestication of that animal or plant, whereas improvement traits are present only in a proportion of domesticates, though they may be fixed in individual breeds or regional populations.[30][31][32]
Certain animal species, and certain individuals within those species, make better candidates for domestication because of their behavioral characteristics:[33][34][35][36]
- The size and organization of their social structure[33]
- The availability and the degree of selectivity in their choice of mates[33]
- The ease and speed with which the parents bond with their young, and the maturity and mobility of the young at birth[33]
- The degree of flexibility in diet and habitat tolerance[33]
- Responses to humans and new environments, including reduced flight response and reactivity to external stimuli.[33]
Mammals
_(cropped).jpg)
The beginnings of mammal domestication involved a protracted coevolutionary process with multiple stages along different pathways. There are three proposed major pathways that most mammal domesticates followed into domestication:[33][31][37]
- commensals, adapted to a human niche (e.g., dogs, cats, possibly pigs)[33]
- prey animals sought for food (e.g., sheep, goats, cattle, water buffalo, yak, pig, reindeer, llama and alpaca)[33]
- animals targeted for draft and riding (e.g., horse, donkey, camel).[33]
Humans did not intend to domesticate mammals from either the commensal or prey pathways, or at least they did not envision a domesticated animal would result from it. In both of those cases, humans became entangled with these species as the relationship between them intensified, and humans' role in their survival and reproduction gradually led to formalized animal husbandry.[31] Although the directed pathway for draft and riding animals proceeded from capture to taming, the other two pathways are not as goal-oriented, and archaeological records suggest that they took place over much longer time frames.[38]
Unlike other domestic species selected primarily for production-related traits, dogs were initially selected for their behaviors.[39][40] The dog was domesticated long before other animals,[41][42] becoming established across Eurasia before the end of the Late Pleistocene era, well before agriculture.[41]
The archaeological and genetic data suggest that long-term bidirectional gene flow between wild and domestic stocks – such as in donkeys, horses, New and Old World camelids, goats, sheep, and pigs – was common.[31][37] Human selection for domestic traits likely counteracted the homogenizing effect of gene flow from wild boars into pigs, and created domestication islands in the genome. The same process may apply to other domesticated animals. [43][44]
The 2023 parasite-mediated domestication hypothesis suggests that endoparasites such as helminths and protozoa could have mediated the domestication of mammals. Domestication involves taming, which has an endocrine component; and parasites can modify endocrine activity and microRNAs. Genes for resistance to parasites might be linked to those for the domestication syndrome; it is predicted that domestic animals are less resistant to parasites than their wild relatives.[45][46]
Birds
Domesticated birds principally mean poultry, raised for meat and eggs:[47] some Galliformes (chicken, turkey, guineafowl) and Anseriformes (waterfowl: ducks, geese, and swans). Also widely domesticated are cagebirds such as songbirds and parrots; these are kept both for pleasure and for use in research.[48] The domestic pigeon has been used both for food and as a means of communication between far-flung places through the exploitation of the pigeon's homing instinct; research suggests it was domesticated as early as 10,000 years ago.[49] Chicken fossils in China have been dated to 7,400 years ago. The chicken's wild ancestor is Gallus gallus, the red junglefowl of Southeast Asia. The species appears to have been kept initially for cockfighting rather than for food.[16]
Invertebrates
Two insects, the silkworm and the western honey bee, have been domesticated for over 5,000 years, often for commercial use. The silkworm is raised for the silk threads wound around its pupal cocoon; the western honey bee, for honey, and, from the 20th century, for pollination of crops.[17][50]
Several other invertebrates have been domesticated, both terrestrial and aquatic, including some such as Drosophila melanogaster fruit flies and the freshwater cnidarian Hydra for research into genetics and physiology. Few have a long history of domestication. Most are used for food or other products such as shellac and cochineal. The phyla involved are Cnidaria, Platyhelminthes (for biological pest control), Annelida, Mollusca, Arthropoda (marine crustaceans as well as insects and spiders), and Echinodermata. While many marine mollusks are used for food, only a few have been domesticated, including squid, cuttlefish and octopus, all used in research on behaviour and neurology. Terrestrial snails in the genera Helix are raised for food. Several parasitic or parasitoidal insects, including the fly Eucelatoria, the beetle Chrysolina, and the wasp Aphytis are raised for biological control. Conscious or unconscious artificial selection has many effects on species under domestication; variability can readily be lost by inbreeding, selection against undesired traits, or genetic drift, while in Drosophila, variability in eclosion time (when adults emerge) has increased.[51]
-

-

-
The lac bug Kerria lacca has been kept for shellac resin. -
_-_Medina_(Old_City)_-_Marrakesh_-_Morocco.jpg)
Plants
Humans foraged for wild cereals, seeds, and nuts thousands of years before they were domesticated; wild wheat and barley, for example, were gathered in the Levant at least 23,000 years ago.[52][14] Neolithic societies in West Asia first began to cultivate and then domesticate some of these plants around 13,000 to 11,000 years ago.[14] The founder crops of the West Asian Neolithic included cereals (emmer, einkorn wheat, barley), pulses (lentil, pea, chickpea, bitter vetch), and flax.[15][53] Other plants were independently domesticated in 13 centers of origin (subdivided into 24 areas) of the Americas, Africa, and Asia (the Middle East, South Asia, the Far East, and New Guinea and Wallacea); in some thirteen of these regions people began to cultivate grasses and grains.[54][55] Rice was first cultivated in East Asia.[56][57] Sorghum was widely cultivated in sub-Saharan Africa,[58] while peanuts,[59] squash,[59][60] cotton,[59] maize,[61] potatoes,[62] and cassava[63] were domesticated in the Americas.[59]
Continued domestication was gradual and geographically diffuse – happening in many small steps and spread over a wide area – on the evidence of both archaeology and genetics.[64] It was a process of intermittent trial and error and often resulted in diverging traits and characteristics.[65]
Whereas domestication of animals impacted most on the genes that controlled behavior, that of plants impacted most on the genes that controlled morphology (seed size, plant architecture, dispersal mechanisms) and physiology (timing of germination or ripening),[33][19] as in the domestication of wheat. Wild wheat shatters and falls to the ground to reseed itself when ripe, but domesticated wheat stays on the stem for easier harvesting. This change was possible because of a random mutation in the wild populations at the beginning of wheat's cultivation. Wheat with this mutation was harvested more frequently and became the seed for the next crop. Therefore, without realizing it, early farmers selected for this mutation. The result is domesticated wheat, which relies on farmers for its reproduction and dissemination.[14]
-
Farmers with wheat and cattle – Ancient Egyptian art 3,400 years ago -
Wild wheat ears shatter when ripe, but domesticated wheat has to be threshed and winnowed (as shown) to release and separate the grain. Photograph by Harold Weston, Iran, 1920s
Differences from wild plants

Domesticated plants differ from their wild relatives in many ways, including
- lack of shattering such as of cereal ears (ripe heads),[14] loss of fruit abscission[67]
- less efficient breeding system (e.g. without normal pollinating organs, making human intervention a requirement), larger seeds with lower success in the wild,[14] or even sterility (e.g. seedless fruits) and therefore only vegetative reproduction[68][69]
- better palatability (e.g. higher sugar content, reduced bitterness), better smell, and lower toxicity[70][71]
- edible part larger, e.g. cereal grains[72] or fruits[67]
- edible part more easily separated from non-edible part[72]
- increased number of fruits or grains[67]
- altered color, taste, and texture[67]
- daylength independence[67]
- determinate growth[67]
- reduced or no vernalization[67]
- less seed dormancy.[67]
Plant defenses against herbivory, such as thorns, spines, and prickles, poison, protective coverings, and sturdiness may have been reduced in domesticated plants. This would make them more likely to be eaten by herbivores unless protected by humans, but there is only weak support for most of this.[70] Farmers did select for reduced bitterness and lower toxicity and for food quality, which likely increased crop palatability to herbivores as to humans.[70] However, a survey of 29 plant domestications found that crops were as well-defended against two major insect pests (beet armyworm and green peach aphid) both chemically (e.g. with bitter substances) and morphologically (e.g. with toughness) as their wild ancestors.[73]
Changes to plant genome

During domestication, crop species undergo intense artificial selection that alters their genomes, establishing core traits that define them as domesticated, such as increased grain size.[14][75] Comparison of the coding DNA of chromosome 8 in rice between fragrant and non-fragrant varieties showed that aromatic and fragrant rice, including basmati and jasmine, is derived from an ancestral rice domesticate that suffered a deletion in exon 7 which altered the coding for betaine aldehyde dehydrogenase (BADH2).[76] Comparison of the potato genome with that of other plants located genes for resistance to potato blight caused by Phytophthora infestans.[77]
In coconut, genomic analysis of 10 microsatellite loci (of noncoding DNA) found two episodes of domestication based on differences between individuals in the Indian Ocean and those in the Pacific Ocean.[78][79] The coconut experienced a founder effect, where a small number of individuals with low diversity founded the modern population, permanently losing much of the genetic variation of the wild population.[78] Population bottlenecks which reduced variation throughout the genome at some later date after domestication are evident in crops such as pearl millet, cotton, common bean and lima bean.[79]
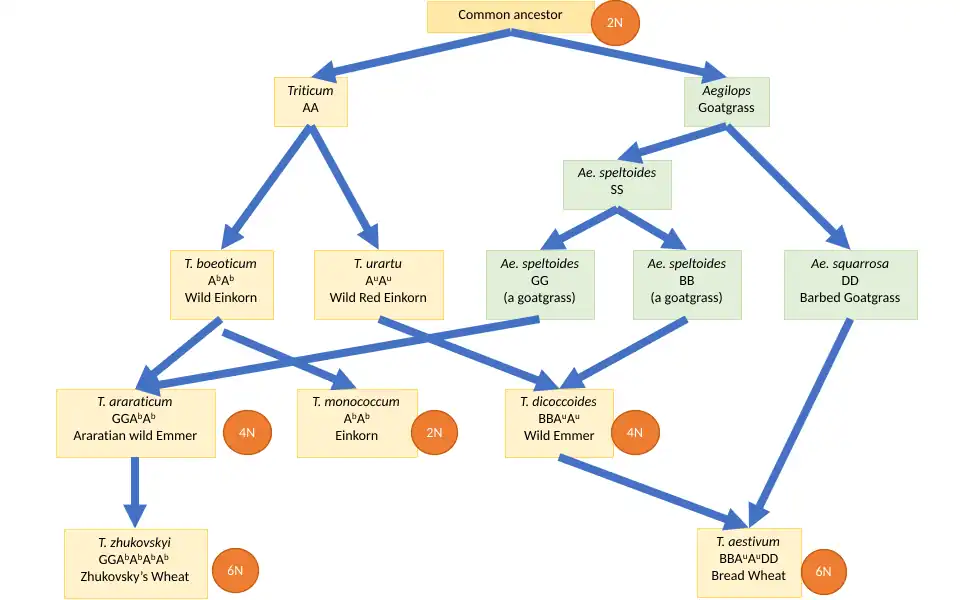
In wheat, domestication involved repeated hybridization and polyploidy. These steps are large and essentially instantaneous changes to the genome and the epigenome, enabling a rapid evolutionary response to artificial selection. Polyploidy increases the number of chromosomes, bringing new combinations of genes and alleles, which in turn enable further changes such as by chromosomal crossover.[74]
Impact on plant microbiome
The microbiome, the collection of microorganisms inhabiting the surface and internal tissue of plants, is affected by domestication. This includes changes in microbial species composition[80][81][82] and diversity.[83][82] Plant lineage, including speciation, domestication, and breeding, have shaped plant endophytes (phylosymbiosis) in similar patterns as plant genes.[82][84][85][86]
Fungi
.jpg)
Several species of fungi have been domesticated for use directly as food, or in fermentation to produce foods and drugs. The cultivated mushroom Agaricus bisporus is widely grown for food.[87] The yeast Saccharomyces cerevisiae have been used for thousands of years to ferment beer and wine, and to leaven bread.[88] Mould fungi including Penicillium are used to mature cheeses and other dairy products, as well as to make drugs such as antibiotics.[89]
Effects
On domestic animals and pathogens
Selection of animals for visible traits may have undesired consequences for the genetics of domestic animals.[90] A side effect of domestication has been zoonotic diseases. For example, cattle have given humanity various viral poxes, measles, and tuberculosis; pigs and ducks have contributed influenza; and horses have brought the rhinoviruses. Many parasites, too, have their origins in domestic animals.[91] Alongside these, the advent of domestication resulted in denser human populations, which provided ripe conditions for pathogens to reproduce, mutate, spread, and eventually find a new host in humans.[92]
On society
Scholars have expressed widely differing viewpoints on domestication's effects on society. Anarcho-primitivism critiques domestication as destroying the supposed primitive state of harmony with nature in hunter-gatherer societies, and replacing it, possibly violently or by enslavement, with a social hierarchy as property and power emerged.[93] The dialectal naturalist Murray Bookchin has argued that domestication of animals, in turn, meant the domestication of humanity, both parties being unavoidably altered by their relationship with each other.[94] The sociologist David Nibert asserts that the domestication of animals involved violence against animals and damage to the environment. This, in turn, he argues, corrupted human ethics and paved the way for "conquest, extermination, displacement, repression, coerced and enslaved servitude, gender subordination and sexual exploitation, and hunger."[95]
On diversity

Domesticated ecosystems provide food, reduce predator and natural dangers, and promote commerce, but their creation has resulted in habitat alteration or loss, and multiple extinctions commencing in the Late Pleistocene.[96]
Domestication reduces genetic diversity of the domesticated population, especially of alleles of genes targeted by selection.[97] One reason is a population bottleneck created by artificially selecting the most desirable individuals to breed from. Most of the domesticated strain is then born from just a few ancestors, creating a situation similar to the founder effect.[98] Domesticated populations such as of dogs, rice, sunflowers, maize, and horses have an increased mutation load, as expected in a population bottleneck where genetic drift is enhanced by the small population size. Mutations can also be fixed in a population by a selective sweep.[99][100] Mutational load can be increased by reduced selective pressure against moderately harmful traits when reproductive fitness is controlled by human management.[26] However, there is evidence against a bottleneck in crops, such as barley, maize, and sorghum, where genetic diversity slowly declined rather than showing a rapid initial fall at the point of domestication.[99][98] Further, the genetic diversity of these crops was regularly replenished from the natural population.[99] Similar evidence exists for horses, pigs, cows, and goats.[26]
Domestication by insects
At least three groups of insects, namely ambrosia beetles, leafcutter ants, and fungus-growing termites, have domesticated species of fungi.[8][101]
Ambrosia beetles
Ambrosia beetles in the weevil subfamilies Scolytinae and Platypodinae excavate tunnels in dead or stressed trees into which they introduce fungal gardens, their sole source of nutrition. After landing on a suitable tree, an ambrosia beetle excavates a tunnel in which it releases its fungal symbiont. The fungus penetrates the plant's xylem tissue, extracts nutrients from it, and concentrates the nutrients on and near the surface of the beetle gallery. Ambrosia fungi are typically poor wood degraders and instead utilize less demanding nutrients.[102] Symbiotic fungi produce and detoxify ethanol, which is an attractant for ambrosia beetles and likely prevents the growth of antagonistic pathogens and selects for other beneficial symbionts.[103] Ambrosia beetles mainly colonise wood of recently dead trees.[104]
Leafcutter ants
The leafcutter ants are any of some 47 species of leaf-chewing ants in the genera Acromyrmex and Atta. The ants carry the discs of leaves that they have cut back to their nest, where they feed the leaf material to the fungi that they tend. Some of these fungi are not fully domesticated: the fungi farmed by Mycocepurus smithii constantly produce spores that are not useful to the ants, which eat fungal hyphae instead. The process of domestication by Atta ants, on the other hand, is complete; it took 30 million years.[105]
Fungus-growing termites
Some 330 fungus-growing termite species of the subfamily Macrotermitinae cultivate Termitomyces fungi to eat; domestication occurred exactly once, 25–40 mya.[8][101] The fungi, described by Roger Heim in 1942, grow on 'combs' formed from the termites' excreta, dominated by tough woody fragments.[106] The termites and the fungi are both obligate symbionts in the relationship.[107]
- Domestication by insects
-
Gallery of the ambrosia beetle Xylosandrus crassiusculus split open, with pupae and black fungus. The fungus decomposes materials in the wood, providing food for the beetles. -
Leafcutter ants Atta cephalotes carrying discs of leaf material back to their nest to feed to their domesticated fungus -
Inside the nest of the fungus-cultivating termite Ancistrotermes -
Termitomyces heimii growing on 'comb' inside a termite mound -
Termitomyces fungi are mutually dependent on Macrotermitinae termites for their survival.
See also
References
- ^ a b c d e f g MacHugh, David E.; Larson, Greger; Orlando, Ludovic (2017). "Taming the Past: Ancient DNA and the Study of Animal Domestication". Annual Review of Animal Biosciences. 5: 329–351. doi:10.1146/annurev-animal-022516-022747. PMID 27813680. S2CID 21991146.
- ^ a b Fornasiero, Alice; Wing, Rod A.; Ronald, Pamela (2022). "Rice domestication". Current Biology. 32 (1): R20 – R24. Bibcode:2022CBio...32..R20F. doi:10.1016/j.cub.2021.11.025. hdl:10754/674966. PMID 35015986.
- ^ Price, Edward O. (2008). Principles and applications of domestic animal behavior: an introductory text. Cambridge University Press. ISBN 9781780640556. Retrieved January 21, 2016.
- ^ Driscoll, C. A.; MacDonald, D. W.; O'Brien, S. J. (2009). "From wild animals to domestic pets, an evolutionary view of domestication". Proceedings of the National Academy of Sciences of the United States of America. 106 (Supplement 1): 9971–9978. Bibcode:2009PNAS..106.9971D. doi:10.1073/pnas.0901586106. PMC 2702791. PMID 19528637.
- ^ Diamond, Jared (2012). "Chapter 1". In Gepts, P. (ed.). Biodiversity in Agriculture: Domestication, Evolution, and Sustainability. Cambridge University Press. p. 13.
- ^ "Domesticate". Oxford Dictionaries. Oxford University Press. 2014. Archived from the original on July 20, 2012.
- ^ a b Zeder, Melinda A. (2015). "Core questions in domestication Research". Proceedings of the National Academy of Sciences of the United States of America. 112 (11): 3191–3198. Bibcode:2015PNAS..112.3191Z. doi:10.1073/pnas.1501711112. PMC 4371924. PMID 25713127.
- ^ a b c d e f g Purugganan, Michael D. (2022). "What is domestication?". Trends in Ecology & Evolution. 37 (8): 663–671. Bibcode:2022TEcoE..37..663P. doi:10.1016/j.tree.2022.04.006. PMID 35534288.
- ^ a b Olsen, K. M.; Wendel, J. F. (2013). "A bountiful harvest: genomic insights into crop domestication phenotypes". Annual Review of Plant Biology. 64 (1): 47–70. Bibcode:2013AnRPB..64...47O. doi:10.1146/annurev-arplant-050312-120048. PMID 23451788. S2CID 727983.
- ^ Hammer, K. (1984). "Das Domestikationssyndrom". Kulturpflanze (in German). 32: 11–34. doi:10.1007/bf02098682. S2CID 42389667.
- ^ Wilkins, Adam S.; Wrangham, Richard W.; Fitch, W. Tecumseh (July 2014). "The 'Domestication Syndrome' in Mammals: A Unified Explanation Based on Neural Crest Cell Behavior and Genetics" (PDF). Genetics. 197 (3): 795–808. doi:10.1534/genetics.114.165423. PMC 4096361. PMID 25024034.
- ^ Zalloua, Pierre A.; Matisoo-Smith, Elizabeth (January 6, 2017). "Mapping Post-Glacial expansions: The Peopling of Southwest Asia". Scientific Reports. 7 40338. Bibcode:2017NatSR...740338P. doi:10.1038/srep40338. PMC 5216412. PMID 28059138.
- ^ McHugo, Gillian P.; Dover, Michael J.; MacHugh, David E. (December 2, 2019). "Unlocking the origins and biology of domestic animals using ancient DNA and paleogenomics". BMC Biology. 17 (1): 98. doi:10.1186/s12915-019-0724-7. PMC 6889691. PMID 31791340.
- ^ a b c d e f g h Purugganan, Michael D.; Fuller, Dorian Q. (February 1, 2009). "The nature of selection during plant domestication" (PDF). Nature. 457 (7231): 843–848. Bibcode:2009Natur.457..843P. doi:10.1038/nature07895. PMID 19212403. S2CID 205216444.
- ^ a b Zohary, Hopf & Weiss 2012, p. 139.
- ^ a b c Lawler, Andrew; Adler, Jerry (June 2012). "How the Chicken Conquered the World". Smithsonian Magazine (June 2012).
- ^ a b Aizen, Marcelo A.; Harder, Lawrence D. (2009). "The Global Stock of Domesticated Honey Bees Is Growing Slower Than Agricultural Demand for Pollination". Current Biology. 19 (11): 915–918. Bibcode:2009CBio...19..915A. doi:10.1016/j.cub.2009.03.071. PMID 19427214. S2CID 12353259.
- ^ Fuller, Dorian Q.; Willcox, George; Allaby, Robin G. (2011). "Cultivation and domestication had multiple origins: Arguments against the core area hypothesis for the origins of agriculture in the Near East". World Archaeology. 43 (4): 628–652. doi:10.1080/00438243.2011.624747. S2CID 56437102.
- ^ a b Zeder, Melinda A. (2006). "Archaeological approaches to documenting animal domestication". In Zeder, M. A.; Bradley, D. G.; Emshwiller, E.; Smith, B. D. (eds.). Documenting Domestication: New Genetic and Archaeological Paradigms. Berkeley: University of California Press. pp. 209–227.
- ^ Galibert, Francis; Quignon, Pascale; Hitte, Christophe; André, Catherine (March 1, 2011). "Toward understanding dog evolutionary and domestication history". Comptes Rendus Biologies. On the trail of domestications, migrations and invasions in agriculture. 334 (3): 190–196. doi:10.1016/j.crvi.2010.12.011. PMID 21377613.
- ^ Snir, Ainit; Nadel, Dani; Groman-Yaroslavski, Iris; Melamed, Yoel; Sternberg, Marcelo; Bar-Yosef, Ofer; Weiss, Ehud (July 22, 2015). "The Origin of Cultivation and Proto-Weeds, Long Before Neolithic Farming". PLOS One. 10 (7): e0131422. Bibcode:2015PLoSO..1031422S. doi:10.1371/journal.pone.0131422. PMC 4511808. PMID 26200895.
- ^ Driscoll, Carlos (2009). "The Taming of the Cat. Genetic and Archaeological findings hint that wildcats became housecats earlier- and in different place- than previously thought". Scientific American. 300 (6): 68–75. Bibcode:2009SciAm.300f..68D. doi:10.1038/scientificamerican0609-68 (inactive July 12, 2025). PMC 5790555. PMID 19485091.
{{cite journal}}: CS1 maint: DOI inactive as of July 2025 (link) - ^ Driscoll, Carlos A.; Menotti-Raymond, Marilyn; Roca, Alfred L.; Hupe, Karsten; Johnson, Warren E.; et al. (July 27, 2007). "The Near Eastern Origin of Cat Domestication". Science. 317 (5837): 519–523. Bibcode:2007Sci...317..519D. doi:10.1126/science.1139518. PMC 5612713. PMID 17600185.
- ^ Diamond, Jared; Bellwood, P. (2003). "Farmers and Their Languages: The First Expansions". Science. 300 (5619): 597–603. Bibcode:2003Sci...300..597D. CiteSeerX 10.1.1.1013.4523. doi:10.1126/science.1078208. PMID 12714734. S2CID 13350469.
- ^ McHugo, Gillian P.; Dover, Michael J.; MacHugh, David E. (December 2, 2019). "Unlocking the origins and biology of domestic animals using ancient DNA and paleogenomics". BMC Biology. 17 (1): 98. doi:10.1186/s12915-019-0724-7. ISSN 1741-7007. PMC 6889691. PMID 31791340.
- ^ a b c d Frantz, Laurent A. F.; Bradley, Daniel G.; Larson, Greger; Orlando, Ludovic (2020). "Animal domestication in the era of ancient genomics". Nature Reviews Genetics. 21 (8): 449–460. doi:10.1038/s41576-020-0225-0. PMID 32265525. S2CID 214809393.
- ^ Darwin, Charles (1868). The Variation of Animals and Plants Under Domestication. London: John Murray. OCLC 156100686.
- ^ Diamond 2005, p. 130.
- ^ Larson, G.; Piperno, D. R.; Allaby, R. G.; Purugganan, M. D.; Andersson, L.; et al. (2014). "Current perspectives and the future of domestication studies". Proceedings of the National Academy of Sciences of the United States of America. 111 (17): 6139–6146. Bibcode:2014PNAS..111.6139L. doi:10.1073/pnas.1323964111. PMC 4035915. PMID 24757054.
- ^ a b Doust, A. N.; Lukens, L.; Olsen, K. M.; Mauro-Herrera, M.; Meyer, A.; Rogers, K. (2014). "Beyond the single gene: How epistasis and gene-by-environment effects influence crop domestication". Proceedings of the National Academy of Sciences of the United States of America. 111 (17): 6178–6183. Bibcode:2014PNAS..111.6178D. doi:10.1073/pnas.1308940110. PMC 4035984. PMID 24753598.
- ^ a b c d e Larson, Greger; Fuller, Dorian Q. (2014). "The Evolution of Animal Domestication" (PDF). Annual Review of Ecology, Evolution, and Systematics. 45: 115–136. doi:10.1146/annurev-ecolsys-110512-135813. S2CID 56381833. Archived from the original (PDF) on May 13, 2019. Retrieved January 19, 2016.
- ^ Meyer, Rachel S.; Purugganan, Michael D. (2013). "Evolution of crop species: Genetics of domestication and diversification". Nature Reviews Genetics. 14 (12): 840–852. doi:10.1038/nrg3605. PMID 24240513. S2CID 529535.
- ^ a b c d e f g h i j k l Zeder, Melinda A. (2012). "The domestication of animals". Journal of Anthropological Research. 68 (2): 161–190. doi:10.3998/jar.0521004.0068.201. S2CID 85348232.
- ^ Hale, E. B. (1969). "Domestication and the evolution of behavior". In Hafez, E. S. E. (ed.). The Behavior of Domestic Animals (2nd ed.). London: Bailliere, Tindall, and Cassell. pp. 22–42.
- ^ Price, Edward O. (1984). "Behavioral aspects of animal domestication". Quarterly Review of Biology. 59 (1): 1–32. doi:10.1086/413673. JSTOR 2827868. S2CID 83908518.
- ^ Price, Edward O. (2002). Animal Domestication and Behavior (PDF). Wallingford, UK: CABI Publishing. Archived from the original (PDF) on May 17, 2017. Retrieved February 29, 2016.
- ^ a b Marshall, F. (2013). "Evaluating the roles of directed breeding and gene flow in animal domestication". Proceedings of the National Academy of Sciences of the United States of America. 111 (17): 6153–6158. Bibcode:2014PNAS..111.6153M. doi:10.1073/pnas.1312984110. PMC 4035985. PMID 24753599.
- ^ Larson, Greger (2013). "A population genetics view of animal domestication" (PDF). Trends in Genetics. 29 (4): 197–205. doi:10.1016/j.tig.2013.01.003. PMID 23415592. Archived from the original (PDF) on June 8, 2019. Retrieved January 2, 2016.
- ^ Serpell, J.; Duffy, D. (2014). "Dog Breeds and Their Behavior". In Horowitz, Alexandra (ed.). Domestic Dog Cognition and Behavior. Berlin / Heidelberg: Springer.
- ^ Cagan, Alex; Blass, Torsten (2016). "Identification of genomic variants putatively targeted by selection during dog domestication". BMC Evolutionary Biology. 16 (1): 10. Bibcode:2016BMCEE..16...10C. doi:10.1186/s12862-015-0579-7 (inactive July 12, 2025). PMC 4710014. PMID 26754411.
{{cite journal}}: CS1 maint: DOI inactive as of July 2025 (link) - ^ a b Larson, Greger (2012). "Rethinking dog domestication by integrating genetics, archeology, and biogeography". Proceedings of the National Academy of Sciences of the United States of America. 109 (23): 8878–8883. Bibcode:2012PNAS..109.8878L. doi:10.1073/pnas.1203005109. PMC 3384140. PMID 22615366.
- ^ Perri, Angela (2016). "A wolf in dog's clothing: Initial dog domestication and Pleistocene wolf variation". Journal of Archaeological Science. 68: 1–4. Bibcode:2016JArSc..68....1P. doi:10.1016/j.jas.2016.02.003.
- ^ Frantz, L. (2015). "Evidence of long-term gene flow and selection during domestication from analyses of Eurasian wild and domestic pig genomes". Nature Genetics. 47 (10): 1141–1148. doi:10.1038/ng.3394. PMID 26323058. S2CID 205350534.
- ^ Pennisi, E. (2015). "The taming of the pig took some wild turns". Science. doi:10.1126/science.aad1692.
- ^ Skok, J. (2023a). "The Parasite-Mediated Domestication Hypothesis". Agricultura Scientia. 20 (1): 1–7. doi:10.18690/agricsci.20.1.1.
- ^ Skok, J. (2023b). "Addendum to "The parasite-mediated domestication hypothesis"". OSF. doi:10.31219/osf.io/f92aj.
- ^ "Poultry". The American Heritage: Dictionary of the English Language (4th ed.). Houghton Mifflin Company. 2009.
- ^ "Our History". Avicultural Society of America. Retrieved December 3, 2023.
- ^ Blechman, Andrew (2007). Pigeons – The fascinating saga of the world's most revered and reviled bird. University of Queensland Press. ISBN 9780702236419.
- ^ Potts, Simon G.; et al. (2010). "Global pollinator declines: Trends, impacts and drivers". Trends in Ecology & Evolution. 25 (6): 345–353. Bibcode:2010TEcoE..25..345P. CiteSeerX 10.1.1.693.292. doi:10.1016/j.tree.2010.01.007. PMID 20188434.
- ^ Gon III, Samuel M.; Price, Edward O. (October 1984). "Invertebrate Domestication: Behavioral Considerations" (PDF). BioScience. 34 (9): 575–579. doi:10.2307/1309600. JSTOR 1309600.
- ^ Weiss, E., Kislev, M.E., Simchoni, O. & Nadel, D. Small-grained wild grasses as staple food at the 23000-year-old site of Ohalo II Economic Botany 58:s125-s134.
- ^ Banning 2002.
- ^ Zohary, Hopf & Weiss 2012.
- ^ Harris, David R. (1996). The Origin and Spread of Agriculture and Pastoralism in Eurasia. London: University College London Press. pp. 142–158. ISBN 9781857285376.
- ^ Normile, Dennis (1997). "Yangtze seen as earliest rice site". Science. 275 (5298): 309–310. doi:10.1126/science.275.5298.309. S2CID 140691699.
- ^ "New Archaeobotanic Data for the Study of the Origins of Agriculture in China", Zhijun Zhao, Current Anthropology Vol. 52, No. S4, (October 2011), pp. S295-S306
- ^ Carney, Judith (2009). In the Shadow of Slavery. Berkeley and Los Angeles, California: University of California Press. p. 16. ISBN 9780520269965.
- ^ a b c d Dillehay, Tom D.; Rossen, Jack; Andres, Thomas C.; Williams, David E. (June 29, 2007). "Preceramic Adoption of Peanut, Squash, and Cotton in Northern Peru". Science. 316 (5833). American Association for the Advancement of Science (AAAS): 1890–1893. Bibcode:2007Sci...316.1890D. doi:10.1126/science.1141395. PMID 17600214. S2CID 43033764.
- ^ Smith, Bruce D. (August 15, 2006). "Eastern North America as an Independent Center of Plant Domestication". Proceedings of the National Academy of Sciences of the United States of America. 103 (33): 12223–12228. Bibcode:2006PNAS..10312223S. doi:10.1073/pnas.0604335103. PMC 1567861. PMID 16894156.
- ^ Piperno, Dolores R. (October 2011). "The Origins of Plant Cultivation and Domestication in the New World Tropics: Patterns, Process, and New Developments". Current Anthropology. 52 (S4): S453 – S470. doi:10.1086/659998. S2CID 83061925.
the Central Balsas River Valley of Mexico, maize's postulated cradle of origin ... dispersed into lower Central America by 7600 BP
- ^ Spooner, David M.; McLean, Karen; Ramsay, Gavin; Waugh, Robbie; Bryan, Glenn J. (September 29, 2005). "A single domestication for potato based on multilocus amplified fragment length polymorphism genotyping". Proceedings of the National Academy of Sciences. 102 (41): 14694–14699. Bibcode:2005PNAS..10214694S. doi:10.1073/pnas.0507400102. PMC 1253605. PMID 16203994.
- ^ Olsen, Kenneth M.; Schaal, Barbara A. (May 11, 1999). "Evidence on the origin of cassava: Phylogeography of Manihot esculenta". Proceedings of the National Academy of Sciences. 96 (10): 5586–5591. Bibcode:1999PNAS...96.5586O. doi:10.1073/pnas.96.10.5586. PMC 21904. PMID 10318928.
- ^ Gross, Briana L.; Olsen, Kenneth M. (2010). "Genetic perspectives on crop domestication". Trends in Plant Science. 15 (9): 529–537. Bibcode:2010TPS....15..529G. doi:10.1016/j.tplants.2010.05.008. PMC 2939243. PMID 20541451.
- ^ Hughes, Aoife; Oliveira, H. R.; Fradgley, N.; Corke, F.; Cockram, J.; Doonan, J. H.; Nibau, C. (March 14, 2019). "μCT trait analysis reveals morphometric differences between domesticated temperate small grain cereals and their wild relatives". The Plant Journal. 99 (1): 98–111. doi:10.1111/tpj.14312. PMC 6618119. PMID 30868647.
- ^ Snir, Ainit and Weiss, Ehud 2014 A novel morphometric method for differentiating wild and domesticated barley through intra-rachis measurements, Journal of Archaeological Science 44: 69–75, https://doi.org/10.1016/j.jas.2014.01.014
- ^ a b c d e f g h i Lenser, Teresa; Theißen, Günter (2013). "Molecular mechanisms involved in convergent crop domestication". Trends in Plant Science. 18 (12). Cell Press: 704–714. Bibcode:2013TPS....18..704L. doi:10.1016/j.tplants.2013.08.007. PMID 24035234.
- ^ Agusti, Manuel; Primo-Millo, Eduardo (2020). The Genus Citrus. Woodhead Publishing. pp. 219–244. ISBN 978-0-12-812163-4.
- ^ Perrier, Xavier; Bakry, Frédéric; Carreel, Françoise; et al. (2009). "Combining Biological Approaches to Shed Light on the Evolution of Edible Bananas". Ethnobotany Research & Applications. 7: 199–216. doi:10.17348/era.7.0.199-216. hdl:10125/12515. Archived from the original on November 16, 2019. Retrieved October 27, 2019.
- ^ a b c Milla, Rubén; Osborne, Colin P.; Turcotte, Martin M.; Violle, Cyrille (2015). "Plant domestication through an ecological lens". Trends in Ecology & Evolution. 30 (8). Elsevier BV: 463–469. Bibcode:2015TEcoE..30..463M. doi:10.1016/j.tree.2015.06.006. PMID 26138385.
- ^ Wu, Yuye; Guo, Tingting; Mu, Qi; et al. (December 2019). "Allelochemicals targeted to balance competing selections in African agroecosystems". Nature Plants. 5 (12): 1229–1236. Bibcode:2019NatPl...5.1229W. doi:10.1038/s41477-019-0563-0. PMID 31792396. S2CID 208539527.
- ^ a b Kantar, Michael B.; Tyl, Catrin E.; Dorn, Kevin M.; et al. (April 29, 2016). "Perennial Grain and Oilseed Crops". Annual Review of Plant Biology. 67 (1). Annual Reviews: 703–729. Bibcode:2016AnRPB..67..703K. doi:10.1146/annurev-arplant-043015-112311. PMID 26789233.
- ^ Turcotte, Martin M.; Turley, Nash E.; Johnson, Marc T. J. (July 18, 2014). "The impact of domestication on resistance to two generalist herbivores across 29 independent domestication events". New Phytologist. 204 (3). Wiley: 671–681. Bibcode:2014NewPh.204..671T. doi:10.1111/nph.12935. PMID 25039644.
- ^ a b Golovnina, K. A.; Glushkov, S. A.; Blinov, A. G.; Mayorov, V. I.; Adkison, L. R.; Goncharov, N. P. (February 12, 2007). "Molecular phylogeny of the genus Triticum L". Plant Systematics and Evolution. 264 (3–4). Springer: 195–216. Bibcode:2007PSyEv.264..195G. doi:10.1007/s00606-006-0478-x. S2CID 39102602.
- ^ Gepts, Paul (2004). "Crop Domestication as a long-term selection experiment" (PDF). Plant Breeding Reviews. 2. 24.
- ^ Shao, G.; Tang, A.; Tang, S. Q.; Luo, J.; Jiao, G. A.; Wu, J. L.; Hu, P. S. (April 2011). "A new deletion mutation of the fragrant gene and the development of three molecular markers for fragrance in rice". Plant Breeding. 2. 130 (2): 172–176. Bibcode:2011PBree.130..172S. doi:10.1111/j.1439-0523.2009.01764.x.
- ^ The Potato Genome Sequencing Consortium (July 2011). "Genome sequence and analysis of the tuber crop potato". Nature. 475 (7355): 189–195. doi:10.1038/nature10158. hdl:10533/238440. PMID 21743474.
- ^ a b Gunn, Bee; Baudouin, Luc; Olsen, Kenneth M. (2011). "Independent Origins of Cultivated Coconut (Cocos nucifera L.) in the Old World Tropics". PLOS ONE. 6 (6): e21143. Bibcode:2011PLoSO...621143G. doi:10.1371/journal.pone.0021143. PMC 3120816. PMID 21731660.
- ^ a b Zeder, Melinda; Emshwiller, Eve; Smith, Bruce D.; Bradley, Daniel G. (March 2006). "Documenting domestication: the intersection of genetics and archaeology". Trends in Genetics. 22 (3): 139–55. doi:10.1016/j.tig.2006.01.007. PMID 16458995. Retrieved November 28, 2011.
- ^ Mutch, Lesley A.; Young, J. Peter W. (2004). "Diversity and specificity of Rhizobium leguminosarum biovar viciae on wild and cultivated legumes". Molecular Ecology. 13 (8): 2435–2444. Bibcode:2004MolEc..13.2435M. doi:10.1111/j.1365-294X.2004.02259.x. PMID 15245415. S2CID 1123490.
- ^ Kiers, E. Toby; Hutton, Mark G.; Denison, R. Ford (December 22, 2007). "Human selection and the relaxation of legume defences against ineffective rhizobia". Proceedings of the Royal Society B: Biological Sciences. 274 (1629): 3119–3126. doi:10.1098/rspb.2007.1187. PMC 2293947. PMID 17939985.
- ^ a b c Abdelfattah, Ahmed; Tack, Ayco J. M.; Wasserman, Birgit; Liu, Jia; Berg, Gabriele; et al. (2021). "Evidence for host–microbiome co-evolution in apple". New Phytologist. 234 (6): 2088–2100. doi:10.1111/nph.17820. PMC 9299473. PMID 34823272. S2CID 244661193.
- ^ Coleman-Derr, Devin; Desgarennes, Damaris; Fonseca-Garcia, Citlali; Gross, Stephen; Clingenpeel, Scott; et al. (2016). "Plant compartment and biogeography affect microbiome composition in cultivated and native Agave species". New Phytologist. 209 (2): 798–811. Bibcode:2016NewPh.209..798C. doi:10.1111/nph.13697. PMC 5057366. PMID 26467257.
- ^ Bouffaud, Marie-Lara; Poirier, Marie-Andrée; Muller, Daniel; et al. (2014). "Root microbiome relates to plant host evolution in maize and other Poaceae". Environmental Microbiology. 16 (9): 2804–2814. Bibcode:2014EnvMi..16.2804B. doi:10.1111/1462-2920.12442. PMID 24588973.
- ^ Abdullaeva, Yulduzkhon; Ambika Manirajan, Binoy; Honermeier, Bernd; et al. (July 1, 2021). "Domestication affects the composition, diversity, and co-occurrence of the cereal seed microbiota". Journal of Advanced Research. 31: 75–86. doi:10.1016/j.jare.2020.12.008. PMC 8240117. PMID 34194833.
- ^ Favela, Alonso; O. Bohn, Martin; D. Kent, Angela (August 2021). "Maize germplasm chronosequence shows crop breeding history impacts recruitment of the rhizosphere microbiome". The ISME Journal. 15 (8): 2454–2464. Bibcode:2021ISMEJ..15.2454F. doi:10.1038/s41396-021-00923-z. PMC 8319409. PMID 33692487.
- ^ "Agaricus bisporus: The Button Mushroom". MushroomExpert.com. Retrieved March 25, 2017.
- ^ Legras, Jean-Luc; Merdinoglu, Didier; Cornuet, Jean-Marie; Karst, Francis (2007). "Bread, beer and wine: Saccharomyces cerevisiae diversity reflects human history". Molecular Ecology. 16 (10): 2091–2102. Bibcode:2007MolEc..16.2091L. doi:10.1111/j.1365-294X.2007.03266.x. PMID 17498234. S2CID 13157807.
- ^ "Pfizer's work on penicillin for World War II becomes a National Historic Chemical Landmark". American Chemical Society. June 12, 2008.
- ^ Berry, R. J. (1969). "The Genetical Implications of Domestication in Animals". In Ucko, Peter J.; Dimbleby, G. W. (eds.). The Domestication and Exploitation of Plants and Animals. Chicago: Aldine. pp. 207–217.
- ^ Diamond 2005, pp. 198, 213.
- ^ Caldararo, Niccolo Leo (2012). "Evolutionary Aspects of Disease Avoidance: The Role of Disease in the Development of Complex Society". SSRN Working Paper Series. doi:10.2139/ssrn.2001098. S2CID 87639702.
- ^ Boyden, Stephen Vickers (1992). "ES&T Books". Environmental Science & Technology. 8 (supplement 173): 665. Bibcode:1992EnST...26..665.. doi:10.1021/es00028a604.
- ^ Bookchin, Murray (2022). The Philosophy of Social Ecology (3rd ed.). AK Press. pp. 85–87. ISBN 9781849354400.
- ^ Nibert, David (2013). Animal Oppression and Human Violence: Domesecration, Capitalism, and Global Conflict. Columbia University Press. pp. 1–5. ISBN 9780231151894.
- ^ Boivin, Nicole L.; Zeder, Melinda A.; Fuller, Dorian Q.; et al. (2016). "Ecological consequences of human niche construction: Examining long-term anthropogenic shaping of global species distributions". Proceedings of the National Academy of Sciences. 113 (23): 6388–6396. Bibcode:2016PNAS..113.6388B. doi:10.1073/pnas.1525200113. PMC 4988612. PMID 27274046.
- ^ Flint-Garcia, Sherry A. (September 4, 2013). "Genetics and Consequences of Crop Domestication". Journal of Agricultural and Food Chemistry. 61 (35): 8267–8276. Bibcode:2013JAFC...61.8267F. doi:10.1021/jf305511d. PMID 23718780.
- ^ a b Brown, Terence A. (April 2019). "Is the domestication bottleneck a myth?". Nature Plants. 5 (4): 337–338. Bibcode:2019NatPl...5..337B. doi:10.1038/s41477-019-0404-1. PMID 30962526. S2CID 102353100.
- ^ a b c Allaby, Robin G.; Ware, Roselyn L.; Kistler, Logan (January 2019). "A re-evaluation of the domestication bottleneck from archaeogenomic evidence". Evolutionary Applications. 12 (1): 29–37. Bibcode:2019EvApp..12...29A. doi:10.1111/eva.12680. PMC 6304682. PMID 30622633.
- ^ Shepherd, Lara D.; Lange, Peter J. de; Cox, Simon; McLenachan, Patricia A.; Roskruge, Nick R.; Lockhart, Peter J. (March 24, 2016). "Evidence of a Strong Domestication Bottleneck in the Recently Cultivated New Zealand Endemic Root Crop, Arthropodium cirratum (Asparagaceae)". PLOS ONE. 11 (3): e0152455. Bibcode:2016PLoSO..1152455S. doi:10.1371/journal.pone.0152455. PMC 4806853. PMID 27011209.
- ^ a b Mueller, Ulrich G.; Gerardo, Nicole M.; Aanen, Duur K.; Six, Diana L.; Schultz, Ted R. (December 1, 2005). "The Evolution of Agriculture in Insects" (PDF). Annual Review of Ecology, Evolution, and Systematics. 36 (1): 563–595. doi:10.1146/annurev.ecolsys.36.102003.152626.
- ^ Kasson, Matthew T.; Wickert, Kristen L.; Stauder, Cameron M.; Macias, Angie M.; Berger, Matthew C.; Simmons, D. Rabern; Short, Dylan P. G.; DeVallance, David B.; Hulcr, Jiri (October 2016). "Mutualism with aggressive wood-degrading Flavodon ambrosius (Polyporales) facilitates niche expansion and communal social structure in Ambrosiophilus ambrosia beetles". Fungal Ecology. 23: 86–96. Bibcode:2016FunE...23...86K. doi:10.1016/j.funeco.2016.07.002.
- ^ Ranger, Christopher M.; Biedermann, Peter H. W.; Phuntumart, Vipaporn; Beligala, Gayathri U.; Ghosh, Satyaki; Palmquist, Debra E.; Mueller, Robert; Barnett, Jenny; Schultz, Peter B.; Reding, Michael E.; Benz, J. Philipp (April 24, 2018). "Symbiont selection via alcohol benefits fungus farming by ambrosia beetles". Proceedings of the National Academy of Sciences. 115 (17): 4447–4452. Bibcode:2018PNAS..115.4447R. doi:10.1073/pnas.1716852115. PMC 5924889. PMID 29632193.
- ^ Hulcr, Jiri; Stelinski, Lukasz L. (January 31, 2017). "The Ambrosia Symbiosis: From Evolutionary Ecology to Practical Management". Annual Review of Entomology. 62: 285–303. doi:10.1146/annurev-ento-031616-035105. PMID 27860522.
- ^ Shik, Jonathan Z.; Gomez, Ernesto B.; Kooij, Pepijn W.; Santos, Juan C.; Wcislo, William T.; Boomsma, Jacobus J. (September 6, 2016). "Nutrition mediates the expression of cultivar–farmer conflict in a fungus-growing ant". Proceedings of the National Academy of Sciences. 113 (36): 10121–10126. Bibcode:2016PNAS..11310121S. doi:10.1073/pnas.1606128113. PMC 5018747. PMID 27551065.
- ^ Heim, Roger (1942). "Nouvelles études descriptives sur les agarics termitophiles d'Afrique tropicale" [New Descriptive Studies on the Termitophile Mushrooms of Tropical Africa]. Archives du Muséum National d'Histoire Naturelle (in French). 18 (6): 107–166.
- ^ Nobre, T.; Aanen, D. K. (May 1, 2010). "Dispersion and colonisation by fungus-growing termites". Communicative & Integrative Biology. 3 (3): 248–250. doi:10.4161/cib.3.3.11415. PMC 2918769. PMID 20714406.
- ^ It includes "relevant stratigraphy and climate chronologies. For each species, the time periods of significant pre-domestication human–animal interactions are also shown." "Stratigraphy information was obtained from the International Commission on Stratigraphy website. The Quaternary temperature plot was generated from the GISP2 ice core temperature and accumulation data"
Sources
- Banning, Edward B. (2002). "Aceramic Neolithic". In Peregrine, Peter N.; Ember, Melvin (eds.). Encyclopedia of Prehistory, Volume 8: South and Southwest Asia. Kluwer Academic/Plenum Publishers.
- Diamond, Jared (2005) [1997]. Guns, Germs, and Steel: A short history of everybody for the last 13,000 years. London: Chatto & Windus. ISBN 9780099302780.
- Hare, Brian; Woods, Vanessa (August 2020). "Survival of the Friendliest: Natural selection for hypersocial traits enabled Earth's apex species to best Neandertals and other competitors". Scientific American. Vol. 323, no. 2. pp. 58–63.
- Hayden, Brian (2003). "Were luxury foods the first domesticates? Ethnoarchaeological perspectives from Southeast Asia". World Archaeology. 34 (3): 458–469. doi:10.1080/0043824021000026459a. S2CID 162526285.
- Marciniak, Arkadiusz (2005). Placing Animals in the Neolithic: Social Zooarchaeology of Prehistoric Farming Communities. London: UCL Press. ISBN 9781844720927.
- Zohary, Daniel; Hopf, Maria; Weiss, Ehud (2012). Domestication of Plants in the Old World (4 ed.). Oxford: Oxford University Press. doi:10.1093/acprof:osobl/9780199549061.001.0001. ISBN 9780199549061.
External links
- Crop Wild Relative Inventory and Gap Analysis: reliable information source on where and what to conserve ex-situ for crop gene pools of global importance
- Discussion of animal domestication with Jared Diamond
- The Initial Domestication of Cucurbita pepo in the Americas 10,000 Years Ago
- Cattle domestication diagram Archived December 19, 2010, at the Wayback Machine
- Major topic 'domestication': free full-text articles (more than 100 plus reviews) in National Library of Medicine
![Centres of origin and spread of agriculture in the Neolithic Revolution as understood in 2003[24]](./_assets_/Centres_of_origin_and_spread_of_agriculture_labelled.svg.png)
![Rough timelines of domestication for 11 animal species[25][a]](./_assets_/Domestication_Timeline.jpg)
_-_Thailand.jpg)