Density estimation

Demonstration of density estimation using Kernel density estimation: The true density is a mixture of two Gaussians centered around 0 and 3, shown with a solid blue curve. In each frame, 100 samples are generated from the distribution, shown in red. Centered on each sample, a Gaussian kernel is drawn in gray. Averaging the Gaussians yields the density estimate shown in the dashed black curve.

In statistics, probability density estimation or simply density estimation is the construction of an estimate, based on observed data, of an unobservable underlying probability density function. The unobservable density function is thought of as the density according to which a large population is distributed; the data are usually thought of as a random sample from that population.[1]

A variety of approaches to density estimation are used, including Parzen windows and a range of data clustering techniques, including vector quantization. The most basic form of density estimation is a rescaled histogram.

Example

Estimated density of p (glu | diabetes=1) (red), p (glu | diabetes=0) (blue), and p (glu) (black)
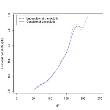
Estimated probability of p(diabetes=1 | glu)
Estimated probability of p (diabetes=1 | glu)

We will consider records of the incidence of diabetes. The following is quoted verbatim from the data set description:

A population of women who were at least 21 years old, of Pima Indian heritage and living near Phoenix, Arizona, was tested for diabetes mellitus according to World Health Organization criteria. The data were collected by the US National Institute of Diabetes and Digestive and Kidney Diseases. We used the 532 complete records.[2][3]

In this example, we construct three density estimates for "glu" (plasma glucose concentration), one conditional on the presence of diabetes, the second conditional on the absence of diabetes, and the third not conditional on diabetes. The conditional density estimates are then used to construct the probability of diabetes conditional on "glu".

The "glu" data were obtained from the MASS package[4] of the R programming language. Within R, ?Pima.tr and ?Pima.te give a fuller account of the data.

The mean of "glu" in the diabetes cases is 143.1 and the standard deviation is 31.26. The mean of "glu" in the non-diabetes cases is 110.0 and the standard deviation is 24.29. From this we see that, in this data set, diabetes cases are associated with greater levels of "glu". This will be made clearer by plots of the estimated density functions.

The first figure shows density estimates of p(glu | diabetes=1), p(glu | diabetes=0), and p(glu). The density estimates are kernel density estimates using a Gaussian kernel. That is, a Gaussian density function is placed at each data point, and the sum of the density functions is computed over the range of the data.

From the density of "glu" conditional on diabetes, we can obtain the probability of diabetes conditional on "glu" via Bayes' rule. For brevity, "diabetes" is abbreviated "db." in this formula.

The second figure shows the estimated posterior probability p(diabetes=1 | glu). From these data, it appears that an increased level of "glu" is associated with diabetes.

Application and purpose

A very natural use of density estimates is in the informal investigation of the properties of a given set of data. Density estimates can give a valuable indication of such features as skewness and multimodality in the data. In some cases they will yield conclusions that may then be regarded as self-evidently true, while in others all they will do is to point the way to further analysis and/or data collection.[5]

Histogram and density function for a Gumbel distribution [6]

An important aspect of statistics is often the presentation of data back to the client in order to provide explanation and illustration of conclusions that may possibly have been obtained by other means. Density estimates are ideal for this purpose, for the simple reason that they are fairly easily comprehensible to non-mathematicians.

More examples illustrating the use of density estimates for exploratory and presentational purposes, including the important case of bivariate data.[7]

Density estimation is also frequently used in anomaly detection or novelty detection:[8] if an observation lies in a very low-density region, it is likely to be an anomaly or a novelty.

  • In hydrology the histogram and estimated density function of rainfall and river discharge data, analysed with a probability distribution, are used to gain insight in their behaviour and frequency of occurrence.[9] An example is shown in the blue figure.

Kernel density estimation

Kernel density estimation of 100 normally distributed random numbers using different smoothing bandwidths.
In statistics, kernel density estimation (KDE) is the application of kernel smoothing for probability density estimation, i.e., a non-parametric method to estimate the probability density function of a random variable based on kernels as weights. KDE answers a fundamental data smoothing problem where inferences about the population are made based on a finite data sample. In some fields such as signal processing and econometrics it is also termed the Parzen–Rosenblatt window method, after Emanuel Parzen and Murray Rosenblatt, who are usually credited with independently creating it in its current form.[10][11] One of the famous applications of kernel density estimation is in estimating the class-conditional marginal densities of data when using a naive Bayes classifier, which can improve its prediction accuracy.[12]

See also

References

  1. ^ Alberto Bernacchia, Simone Pigolotti, Self-Consistent Method for Density Estimation, Journal of the Royal Statistical Society Series B: Statistical Methodology, Volume 73, Issue 3, June 2011, Pages 407–422, https://doi.org/10.1111/j.1467-9868.2011.00772.x
  2. ^ "Diabetes in Pima Indian Women - R documentation".
  3. ^ Smith, J. W., Everhart, J. E., Dickson, W. C., Knowler, W. C. and Johannes, R. S. (1988). R. A. Greenes (ed.). "Using the ADAP learning algorithm to forecast the onset of diabetes mellitus". Proceedings of the Symposium on Computer Applications in Medical Care (Washington, 1988). Los Alamitos, CA: 261–265. PMC 2245318.{{cite journal}}: CS1 maint: multiple names: authors list (link)
  4. ^ "Support Functions and Datasets for Venables and Ripley's MASS".
  5. ^ Silverman, B. W. (1986). Density Estimation for Statistics and Data Analysis. Chapman and Hall. ISBN 978-0412246203.
  6. ^ A calculator for probability distributions and density functions
  7. ^ Geof H., Givens (2013). Computational Statistics. Wiley. p. 330. ISBN 978-0-470-53331-4.
  8. ^ Pimentel, Marco A.F.; Clifton, David A.; Clifton, Lei; Tarassenko, Lionel (2 January 2014). "A review of novelty detection". Signal Processing. 99 (June 2014): 215–249. doi:10.1016/j.sigpro.2013.12.026.
  9. ^ An illustration of histograms and probability density functions
  10. ^ Rosenblatt, M. (1956). "Remarks on Some Nonparametric Estimates of a Density Function". The Annals of Mathematical Statistics. 27 (3): 832–837. doi:10.1214/aoms/1177728190.
  11. ^ Parzen, E. (1962). "On Estimation of a Probability Density Function and Mode". The Annals of Mathematical Statistics. 33 (3): 1065–1076. doi:10.1214/aoms/1177704472. JSTOR 2237880.
  12. ^ Hastie, Trevor; Tibshirani, Robert; Friedman, Jerome H. (2001). The Elements of Statistical Learning : Data Mining, Inference, and Prediction : with 200 full-color illustrations. New York: Springer. ISBN 0-387-95284-5. OCLC 46809224.

Sources

  • Brian D. Ripley (1996). Pattern Recognition and Neural Networks. Cambridge: Cambridge University Press. ISBN 978-0521460866.
  • Trevor Hastie, Robert Tibshirani, and Jerome Friedman. The Elements of Statistical Learning. New York: Springer, 2001. ISBN 0-387-95284-5. (See Chapter 6.)
  • Qi Li and Jeffrey S. Racine. Nonparametric Econometrics: Theory and Practice. Princeton University Press, 2007, ISBN 0-691-12161-3. (See Chapter 1.)
  • D.W. Scott. Multivariate Density Estimation. Theory, Practice and Visualization. New York: Wiley, 1992.
  • B.W. Silverman. Density Estimation. London: Chapman and Hall, 1986. ISBN 978-0-412-24620-3